“童心向党红色游,与暖同行耀中华”(第二季)——2025年度洛阳融合研学实践活动方案
发布时间:2025-08-05 浏览次数:866 次
为深入贯彻立德树人根本任务,弘扬以爱国主义为核心的民族精神,传承中华优秀传统文化,并积极践行融合教育理念,促进优秀少年儿童与特殊儿童的相互理解、尊重与共同成长,特策划举办 “童心向党红色游,与暖同行耀中华”(第二季)——2025年度洛阳融合研学实践活动。
一、活动主旨

传承国学精粹,启迪心智品德
赓续红色血脉,厚植家国情怀
弘扬古都文明,增强文化自信
践行融合教育,传递社会温暖
熔炼团队精神,赋能全面发展
二、活动时间
2025年8月5日(星期二)上午8:30 至 2025年8月6日(星期三)下午18:00。
三、组织单位
主办单位:郑州市残疾人联合会
承办单位:郑州康园听力言语康复中心
福建省经典智慧公益研究院
郑州市残疾人康复就业服务中心
四、研学对象与要求
1. 特殊儿童组: 听力障碍儿童或孤独症谱系障碍儿童,15名(年龄:8-16周岁)
要求:
▪具备一项及以上个人爱好或特长。
▪身体健康状况良好,具备参与连续两天集体活动的基本体能。
▪特别说明: 孤独症谱系障碍儿童需由一名法定监护人全程陪同参与活动。
2. 小智工(优秀少年)组:15名(年龄:8-16周岁)
要求:
▪富有爱心和社会责任感,具备参与公益服务活动的经验。
▪品学兼优,具备一项及以上个人爱好或特长。
▪身体健康状况良好,具备独立完成连续两天集体活动的体能。
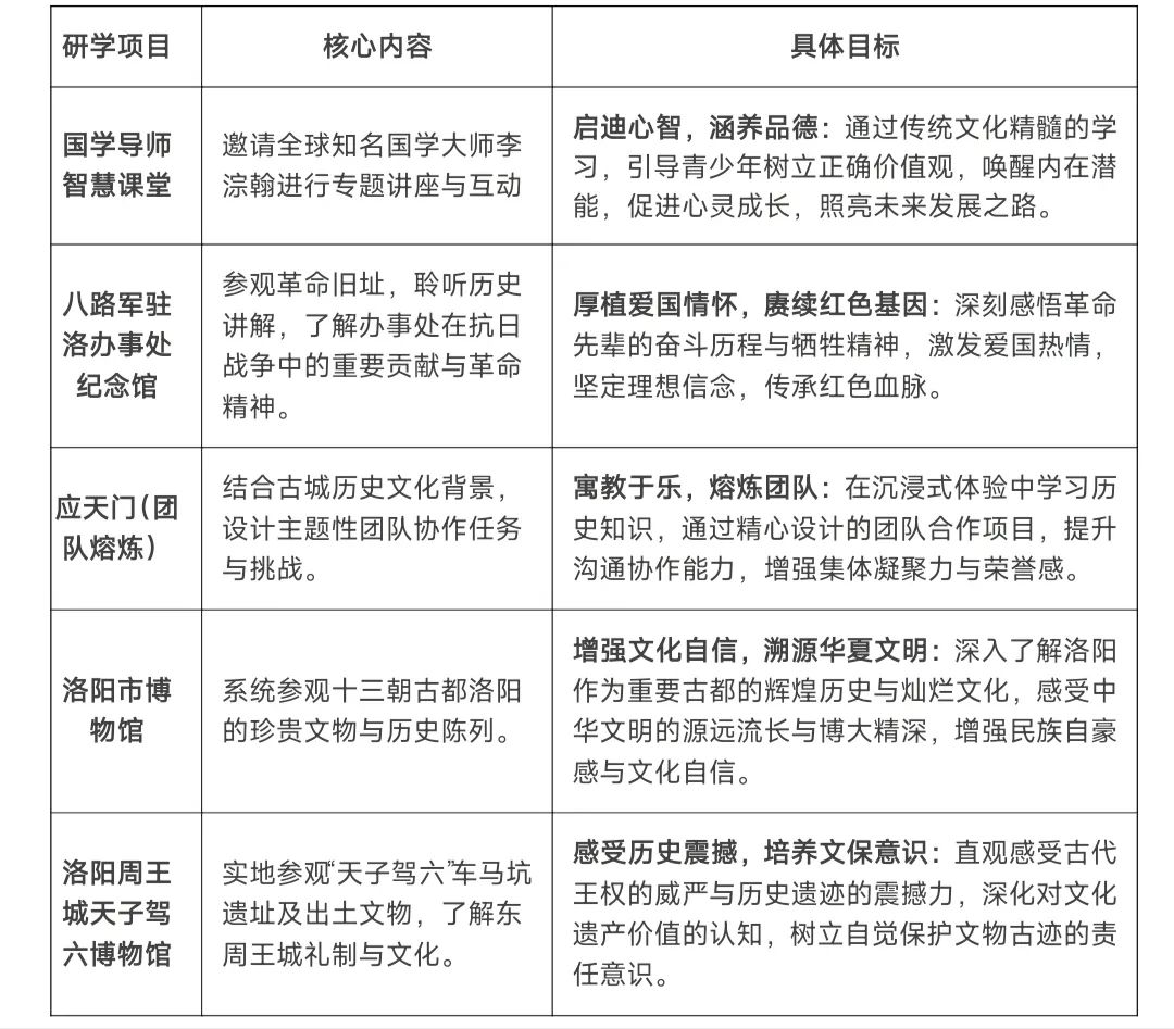
五、研学内容与目标

六、活动流程
Day1上午:开营仪式、国学导师智慧课堂;
Day1下午:参观八路军驻洛办纪念馆;
Day1晚上:应天门广场游览、融合游戏;
Day2上午:参观洛阳市博物馆、天子驾六;
Day2下午:返程郑州、闭营仪式。
七、报名方式
田老师 19837144931(同微信)
| 【打印此页】【关闭窗口】 |
